mmr.gov.cz
Hledat:
Menu
Nástroje a metodická podpora
Koordinace a spolupráce
Strategické projekty
Kontakty
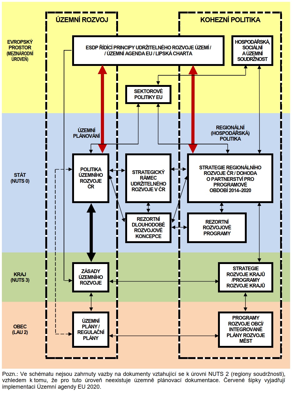
Základní strategické dokumenty z hlediska územní úrovně
Portál strategické práce v České republice
>
Nástroje a metodická podpora
>
Strategické mapy
>
Základní strategické dokumenty z hlediska územní úrovně
©2026 Ministerstvo pro místní rozvoj ČR, všechna práva vyhrazena